今天,全国苗木供需分析研究组正式发布《2022年度全国苗木供需分析报告》。《报告》中,该研究组根据全国各地造林绿化任务和2015-2020年林草种苗生产情况,对2022年全国苗木供需情况进行了分析预测。
一、全国苗木供需分析
“十三五”以来,全国苗木生产供应基本稳定,年育苗面积稳定在140万公顷左右,年可出圃苗木在400亿株上下,但造林绿化年实际用苗量呈下降趋势。2015-2020年全国苗木供需具体数据如下:
2015-2020年全国苗木供需情况表

2020年全国用苗量较大的十种树种情况表

近年来,我国苗木供需面临的形势发生了深刻变化。从国土绿化和生态治理理念看,山水林田湖草沙综合治理和科学造林绿化明确了要走科学、生态、节俭的绿化发展之路,要科学选择绿化树种草种,做到宜乔则乔、宜灌则灌、宜草则草。
从国土绿化和生态治理目标看,“十四五”全国森林覆盖率要达到24.1%,蓄积量要达到190亿立方米,草原综合植被盖度达到57%。特别是“碳达峰、碳中和”战略目标的提出,赋予了苗木生产供应更加艰巨的使命。
从国土绿化和生态治理重点看,国土绿化的主战场已经转移到我国西部和北方地区,“双重大工程”重点布局于“三区四带”,要求苗木生产要做出相应调整以适应新变化。
面对新的形势和要求,结合当前全国苗木生产和使用现状,预计未来我国苗木供需将呈现以下三大趋势:
(1) 苗木生产供应量呈下降趋势。近年来,党中央、国务院出台了一系列严格耕地保护的政策措施,坚决遏制耕地“非农化”、防止“非粮化”。各地为落实最严格的耕地保护制度,禁止占用永久基本农田种植苗木,逐步对违规占用耕地从事苗木生产的情况进行了清理和腾退,预计2022年全国育苗面积将减少到120万公顷左右。
虽然育苗面积有所下降,但由于一些苗圃面临清理和腾退的压力,今明两年去库存压力很大,预计一些树种苗木会严重滞销,苗木价格相应会有一定幅度下降。
(2) 苗木需求量总体呈下降趋势。从2021年起,全面实行造林绿化任务直达到县、落地上图精细化管理,科学确定全国营造林任务总量,适当降低人工造林比重,加大封山育林和退化林修复比重。
2021年全国计划人工造林面积2006万亩,与前几年相比有一定幅度的减少, “十四五”期间每年人工造林面积会基本稳定在2000万亩左右,对苗木的需求将有一定幅度的减少,预计2022年全国苗木的使用量约为114亿株。
(3) 国土绿化对树种的需求呈多元化趋势。今后我国国土绿化的主战场是西部和北部地区,造林地多以宜林荒山荒地荒滩、荒废和受损山体、退化林地草地等为主,对乡土树种和耐瘠薄、耐盐碱、抗寒、抗旱、抗风等逆性强的树种需求依然较大。
南部、东部、中部地区在巩固现有绿化成果基础上,以调结构、提质量为主,森林质量精准提升、国家储备林基地建设等工程项目的持续推进,对珍贵树种和特色经济林树种苗木有一定需求。城乡绿化美化及新农村建设,对新优乡土树种苗木、彩叶树种苗木及花灌木有一定需求,但由于受绿化用地、市政项目压缩等因素的制约,同质化中小规格苗、常规绿化苗木和进口高端大树苗需求量将会大幅下降。
对全国72种主要造林绿化苗木进行分析,结论如下:
1.苗木供应严重过剩的有36种(R>2.5),分别是:油松、侧柏、云杉、樟子松、茶、榆树、刺槐、国槐、垂柳、女贞、湿地松、白蜡、桂花、山杏、海棠、落叶松、栾树、石楠、黄杨、黑杨、悬铃木、桃、华山松、香樟、青海云杉、榉树、叉子圆柏、银杏、紫薇、色木槭、桑树、卫矛、白皮松、雪松、紫叶李、山桃。
与2020年分析相比,油松、侧柏、云杉、樟子松、榆树、刺槐、垂柳、白蜡、桂花、山杏、海棠、落叶松、石楠、悬铃木、桃、华山松、青海云杉、榉树、银杏、紫薇、卫矛、白皮松、山桃供应依旧严重过剩,国槐、女贞、栾树、黑杨、香樟、色木槭、紫叶李由供应相对过剩转为严重过剩,湿地松、黄杨由供应基本平衡转为严重过剩,茶、桑树由供应严重不足转为严重过剩。
2.苗木供应相对过剩的有21种(1.5<R≤2.5),分别是:红叶石楠、油茶、杨树、红花檵木、花椒、核桃、沙棘、金叶女贞、杜鹃、柠条锦鸡儿、苹果、刺梨、龙柏、长白落叶松、楸树、梨、金叶榆、紫穗槐、柽柳、红皮云杉、楠木。
与2020年分析相比,杨树、花椒、核桃、沙棘、杜鹃、柠条锦鸡儿、苹果、龙柏供应依旧相对过剩,红叶石楠、油茶、红花檵木、金叶女贞、楸树、红皮云杉由供需基本平衡转为相对过剩,刺梨由供应严重不足转为相对过剩。
3.苗木供需基本平衡的有10种(1<R≤1.5),分别是:杉木、红松、梭梭、葡萄、连翘、枫香、木荷、柏木、马尾松、皂荚。
与2020年分析相比,杉木、红松、葡萄、连翘、枫香依旧维持供需平衡的状态,梭梭由供应严重过剩转为基本平衡,木荷、马尾松由供应相对过剩转为基本平衡,柏木、皂荚由供应严重不足转为基本平衡。
4.苗木供应严重不足的有5种(R≤1),分别是:桉树、竹类、兴安落叶松、中间锦鸡儿、火力楠。
与2020年分析相比,桉树供应依旧严重不足,竹类、兴安落叶松由供应相对过剩转为严重不足。
二、各地区苗木供需分析
2015-2020年该地区苗木供需的具体数据如下:
东北地区苗木供需情况表

东北地区2020年用苗量较大的十种树种情况表

近年来,东北地区以“三北”五期工程(2011年-2050年)为重点,开展了乡村绿化美化、农田防护林体系建设,实施了辽河流域综合治理与生态修复等工程,制定了生态强省、林草业产业发展等相关规划。
根据近几年苗木供需现状,预计2022年东北地区苗木的使用量与往年基本持平,约为12亿株。
对东北地区36种主要造林绿化苗木进行分析,结论如下:
(1)苗木供应严重过剩的有21种(R>2.5),分别是:花楸树、东北红豆杉、白桦、文冠果、华山松、大扁杏、槭树、蒙古栎、蓝靛果、色木槭、樟子松、糖槭、刺槐、长白落叶松、稠李、水曲柳、日本落叶松、云杉、侧柏、黄檗、油松。
与2020年分析相比,花楸树、东北红豆杉、白桦、文冠果、大扁杏、槭树、蒙古栎、樟子松、糖槭、云杉、黄檗的供应依旧严重过剩,长白落叶松、水曲柳、日本落叶松、侧柏、油松由供应相对过剩转为严重过剩,色木槭、刺槐由供应严重不足转为严重过剩。
2022年育苗建议:以上树种不宜继续发展。
(2)苗木供应相对过剩的有6种(1.5<R≤2.5),分别是:丁香、榆树、榆叶梅、垂柳、榛子、胡桃楸。
与2020年分析相比,丁香、胡桃楸供应依旧相对过剩,榆树、榛子、垂柳由供应严重过剩转为相对过剩,榆叶梅由供应严重不足转为供应相对过剩。
2022年育苗建议:以上树种可以谨慎发展。
(3)苗木供需基本平衡的有4种(1<R≤1.5),分别是:山杏、杨树、沙棘、红松。
与2020年分析相比,杨树、红松供需依旧基本平衡,沙棘由供应严重过剩转为供需基本平衡,山杏由供应相对过剩转为基本平衡。
2022年育苗建议:以上树种可以适当发展。
(4)苗木供应严重不足的有5种(R≤1),分别是:花灌木、黑茶藨子、兴安落叶松、红皮云杉、西伯利亚红松。
与2020年分析相比,西伯利亚红松的供应依旧严重不足,花灌木由供应严重过剩转为严重不足,兴安落叶松、红皮云杉由供应基本平衡转为严重不足。
2022年育苗建议:以上树种可以大力发展。
♦ 东北地区分省(区、市)苗木供需情况如下:
东北地区分省(区、市)苗木供需分析表

相比2019年,2020年华北地区的育苗面积略有下降,可供造林用苗量和苗木实际使用量也有所下降。
2015-2020年该地区苗木供需的具体数据如下:
华北地区苗木供需现状表

华北地区2020年用苗量较大的十种树种情况表

近几年,华北地区各省(区、市)紧紧围绕构建华北地区重要绿色生态屏障和护卫首都生态安全“护城河”的主题,积极推进高质量国土绿化行动,大力开展森林城市建设,相继出台和实施了一大批绿化造林的新政策、新规划和新工程。
北京市编制下发了《北京森林城市发展规划(2018-2035年)》《北京市2021年度生态修复工作要点》《北京市2021年城市绿化工作要点》;天津市出台了《天津市落实天然林保护修复制度实施方案》;河北省制定出台了《河北省关于科学利用林地资源、促进木本粮油和林下经济高质量发展的实施意见》《关于加强草原生态保护构筑生态安全屏障的意见》《河北省国土绿化规划(2018-2035年)》《关于加强太行山燕山绿化建设的决定》;山西省下发了《关于推进黄河流域国土绿化高质量发展的通知》《山西省关于做好2021年国土绿化工作的通知》《山西省林业和草原局关于加快推进林草第一产业高质量发展工作方案》《关于着眼林草融合高质量发展扎实推进草原生态保护修复的指导意见》《关于加快油用牡丹产业发展的指导意见》;内蒙古自治区制定了《种业发展三年行动方案(2020-2022年)》等。
结合当前华北地区的政策、工程项目及近年苗木供需情况,预计2022年华北地区苗木的使用量会有所下降,约为20亿株。
对华北地区34种主要造林绿化苗木进行分析,结论如下:
(1)苗木供应严重过剩的有16种(R>2.5),分别是:油松、侧柏、樟子松、杨树、沙棘、榆树、山杏、卫矛、云杉、叉子圆柏、垂柳、刺槐、落叶松、白皮松、丁香、女贞。
与2020年分析相比,油松、侧柏、樟子松、杨树、沙棘、榆树、山杏、卫矛、云杉、垂柳、落叶松、白皮松、丁香的供应依旧严重过剩,刺槐、女贞由供应相对过剩转为供应严重过剩。
2022年育苗建议:以上树种不宜继续发展。
(2)苗木供应相对过剩的有9种(1.5<R≤2.5),分别是:国槐、海棠、柠条锦鸡儿、白蜡、苹果、金叶榆、核桃、山桃、梨。
与2020年分析相比,白蜡、核桃、梨供应依旧相对过剩,金叶榆、山桃由供应严重过剩转为相对过剩,国槐、海棠、苹果由供需相对平衡转为相对过剩。
2022年育苗建议:以上树种可以谨慎发展。
(3)苗木供需基本平衡的有3种(1<R≤1.5),分别是:葡萄、连翘、小檗。
与2020年分析相比,连翘的供应依旧相对平衡。
2022年育苗建议:以上树种可以适当发展。
(4)苗木供应严重不足的有6种(R≤1),分别是:梭梭、中间锦鸡儿、丝绵木、圆柏、蒙古岩黄耆、小叶锦鸡儿。
与2020年分析相比,圆柏由供应严重过剩转为严重不足。
2022年育苗建议:以上树种可以大力发展。
♦ 华北地区分省(区、市)苗木供需情况如下:
华北地区分省(区、市)苗木供需分析表

受气候及地形特点等因素的影响,西北地区的生态环境较为脆弱,林木资源的地区性分布差异较大。作为我国重要的生态屏障之一,西北地区的林草资源发挥着涵养水源、保持水土、防风固沙、防灾减灾以及保护生物多样性等多种生态功能。相比2019年,2020年西北地区的可供造林用苗量略有增加,苗木实际使用量有所下降。
2015-2020年该地区苗木供需的具体数据如下:
西北地区苗木供需现状表

西北地区2020年用苗量较大的十种树种情况表

近年来,西北地区遵循“适地适树”的原则,宜乔则乔、宜灌则灌、宜草则草,科学开展造林绿化工作,积极推进树种结构调整。陕西省下发了《生态空间治理与高质量发展规划》与严格保护耕地等规划,重视优良乡土树种的选用与培育,在保护耕作层的前提下发展经济林品种,提升经济林效益、服务国家粮油安全;甘肃省下发了《乡村振兴战略林业草原行动方案(2018-2022)》;青海省《“十四五”林草产业发展规划》与新建规模化林场试点工程(2018-2025)、宁夏回族自治区《黄河流域宁夏段国土绿化和湿地保护修复规划(2020-2025)》《新疆维吾尔自治区森林经营规划(2016-2050)》将进一步增加生态资源总量;宁夏回族自治区《现代枸杞产业高质量发展“十四五”规划(2021-2025)》则有助于经济林产业的提升。
根据近几年苗木供需现状、本区域相关工程和发展规划,预计2022年西北地区的苗木使用量与往年基本持平,约为22亿株。
对西北地区32种主要造林绿化苗木进行分析,结论如下:
(1)苗木供应严重过剩的有22种(R>2.5),分别是:油松、云杉、刺槐、梭梭、榆树、青海云杉、杨树、樟子松、国槐、桃、核桃、叉子圆柏、山杏、柽柳、白皮松、沙枣、杏、枸杞、垂柳、新疆杨、华山松、银杏。
与2020年分析相比,油松、云杉、刺槐、梭梭、榆树、青海云杉、樟子松、国槐、山杏、白皮松、沙枣、杏、枸杞、垂柳、华山松、银杏的供应依旧严重过剩,杨树、核桃由供应相对过剩转为严重过剩,柽柳由供需基本平衡转为严重过剩。
2022年育苗建议:以上树种不宜继续发展。
(2)苗木供应相对过剩的有7种(1.5<R≤2.5),分别是:侧柏、花椒、柠条锦鸡儿、苹果、文冠果、枣、七叶树。
与2020年分析相比,花椒、苹果的供应依旧相对过剩,侧柏由供应严重过剩转为相对过剩,柠条锦鸡儿由供需基本平衡转为相对过剩。
2022年育苗建议:以上树种可以谨慎发展。
(3)苗木供需基本平衡的有2种(1<R≤1.5),分别是:山毛桃、杜仲。以上树种为今年新增的分析树种。
2022年育苗建议:以上树种可以适当发展。
(4)苗木供应严重不足的有1种(R≤1),为沙棘。
与2020年分析相比,沙棘由供应严重过剩转为严重不足。
2022年育苗建议:以上树种可以大力发展。
♦ 西北地区分省(区、市)苗木供需情况如下:
西北地区分省(区、市)苗木供需分析表

相比2019年,2020年华中地区的育苗面积、可供造林用苗量、苗木实际使用量均有所下降。
2015-2020年该地区苗木供需的具体数据如下:
华中地区苗木供需现状

华中地区2020年用苗量较大的十种树种情况表

(2)2022年度华中地区苗木需求预测
近年来,华中地区各省实施的生态工程建设主要包括:河南省印发了《森林河南生态建设规划(2018-2027年)》,实施大规模国土绿化工程、乡村绿化美化工程、优质林果工程、森林质量提升工程、林业产业融合发展工程;湖北省印发了《建设“富美国有林场”工作方案》《2021年林业工作要点》《美丽乡村建设五年推进规划(2019-2023年)》《森林城市发展规划(2021-2035年)》《2021“绿水青山就是金山银山”示范县建设实施方案》;湖南省印发了《“十四五”林业草原种苗发展规划》《湖南省油茶千亿产业发展规划(2018-2025年)》《湖南省天然林保护修复制度实施方案》等。
结合华中地区重大工程项目及苗木供需现状,预计2022年华中地区苗木的使用量有所下降,约为11亿株。
对华中地区35种主要造林绿化苗木进行分析,结论如下:
(1)苗木供应严重过剩的有15种(R>2.5),分别是:紫薇、桂花、香樟、黄杨、石楠、樟树、国槐、紫叶李、石榴、湿地松、雪松、悬铃木、色木槭、栾树、白蜡。
与2020年分析相比,紫薇、桂花、石楠、樟树、国槐、悬铃木的供应依旧严重过剩,紫叶李、雪松、色木槭、白蜡由供应相对过剩转为严重过剩,香樟、湿地松、栾树由供需基本平衡转为严重过剩。
2022年育苗建议:以上树种不宜继续发展。
(2)苗木供应相对过剩的有10种(1.5<R≤2.5),分别是:侧柏、垂柳、梨、核桃、桃、女贞、樱花、泡桐、楸树、油茶。
与2020年分析相比,侧柏、梨、核桃、女贞、樱花、泡桐、楸树的供应依旧相对过剩,垂柳、桃由供应严重过剩转为相对过剩,油茶由供应严重不足转为相对过剩。
2022年育苗建议:以上树种可以谨慎发展。
(3)苗木供需基本平衡的有6种(1<R≤1.5),分别是:花椒、杨树、枫香、红叶石楠、玉兰、杉木。
与2020年分析相比,花椒、杉木供需依旧基本平衡,杨树由供应严重过剩转为基本平衡,玉兰由供应相对过剩转为基本平衡,枫香由供应严重不足转为基本平衡。
2022年育苗建议:以上树种可以适当发展。
(4)苗木供应严重不足的有4种(R≤1),分别是:柏木、紫玉兰、红花檵木、红豆杉。
与2020年分析相比,紫玉兰依然供应不足。
2022年育苗建议:以上树种可以大力发展。
♦ 华中地区分省(区、市)苗木供需情况如下:
华中地区分省(区、市)苗木供需分析表

相比2019年,2020年华东地区的育苗面积略有下降,可供造林用苗量与苗木实际使用量有所下降。
2015-2020年该地区苗木供需的具体数据如下:
华东地区苗木供需现状表

华东地区2020年用苗量较大的十种树种情况表

华东地区是全国绿化苗木的主产区,生产苗木的数量、品种及产值均居全国首位。近年来,华东各省市结合本省林业发展特点,以“去产能、调结构、促转型”为重点,细化了发展规划与目标,优化苗木品种结构。
上海市制定《上海市“四化”森林建设总体规划》,持续推动造林绿化与树种保护;江苏省编制实施《江苏林业发展“十四五”规划》、深入开展国土绿化行动;浙江省继续推动《新增百万亩国土绿化行动方案》;安徽省因地制宜发展优良乡土树种;福建省落实《沿海防护林体系建设工程规划》;江西省重点发展森林药材,优化林下经济;山东省加快推进大规模国土绿化行动,并促进优良树种的优先使用。
根据近几年苗木供需现状,预计2022年华东地区珍贵树种、经济树种需求量将有所提升,常规园林绿化树种需求量将有所下降,总体苗木使用量将较往年有所下降,约为23亿株。
对华东地区35种主要造林绿化苗木进行分析,结论如下:
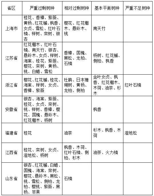
(1)苗木供应严重过剩的有22种(R>2.5),分别是:南天竹、银杏、白蜡、国槐、樱花、女贞、海棠、桂花、悬铃木、红花槭、黑松、桃、榉树、栾树、紫薇、香樟、樱桃、侧柏、黑杨、雪松、湿地松、苹果。
与2020年分析相比,银杏、国槐、樱花、女贞、海棠、桂花、悬铃木、红花槭、黑松、桃、榉树、紫薇、香樟、侧柏、湿地松的供应依旧严重过剩,栾树、黑杨、雪松、苹果由供应相对过剩转为严重过剩。
2022年育苗建议:以上树种不宜继续发展。
(2)苗木供应相对过剩的有10种(1.5<R≤2.5),分别是:杜鹃、红花檵木、黄杨、日本珊瑚树、龙柏、杨树、枫香、石楠、木荷、红叶石楠。
与2020年分析相比,龙柏、杨树、枫香、木荷的供应依旧相对过剩,杜鹃、日本珊瑚树由供应严重过剩转为相对过剩,红花檵木、红叶石楠由供需基本平衡转为相对过剩,黄杨由供应严重不足转为相对过剩。
2022年育苗建议:以上树种可以谨慎发展。
(3)苗木供应基本平衡的有3种(1<R≤1.5),分别是:杉木、油茶、金叶女贞。与2020年分析保持一致。
2022年育苗建议:以上树种可以适当发展。
(4)苗木供应严重不足的有0种(R≤1)。
♦ 华东地区分省(区、市)苗木供需情况如下:
华东地区分省(区、市)苗木供需分析表

(1)2015-2020年华南地区苗木供需情况
华南地区2020年育苗面积与苗木实际使用量均与2019年持平,可供造林用苗量有所下降。
2015-2020年该地区苗木供需的具体数据如下:
华南地区苗木供需现状表

华南地区2020年用苗量较大的十种树种情况表

(2)2022年度华南地区苗木需求预测
华南地区围绕国家储备林基地和沿海防护林建设等重大行动,出台了一系列文件。广东省印发了《广东省沿海防护林体系建设工程规划(2016-2025年)》《广东省森林城市发展规划(2018-2025年)》《广东省高质量水源林建设规划(2021-2025年)》《关于加快推进森林康养产业发展的意见》《湿地保护条例》《珠三角地区水鸟生态廊道建设规划(2020-2025年)》;海南省印发了《海南省油茶产业发展规划(2017-2025年)》《红树林保护修复专项行动计划(2020-2025年)》;广西壮族自治区下发了《广西壮族自治区2021年全区国土绿化工作要点》《森林经营规划(2016-2050年)》《广西壮族自治区国家储备林建设规划(2013-2035年)》《2021年全区油茶“双千”计划实施方案》《广西红树林资源保护规划(2020-2030年)》等一系列规划,开展珠三角国家森林城市群建设(2016-2025年)、雷州半岛生态修复(2016-2035年)等工程。
未来该地区将对乡土红树林树种、优良珍贵树种、大径级和中短周期用材林树种、经济林树种有较多需求。
结合华南地区重大工程项目及苗木供需现状,预计2022年华南地区苗木的使用量略有下降,约为6亿株。
2. 华南地区分树种苗木供需分析
对华南地区35种主要造林绿化苗木进行分析,结论如下:
(1)苗木供应严重过剩的有2种(R>2.5),分别是:油茶、桂花。
与2020年分析相比,油茶、桂花由供应相对过剩转为供应严重过剩。
2022年育苗建议:以上树种不宜继续发展。
(2)苗木供应相对过剩的有7种(1.5<R≤2.5),分别是:澳洲坚果、罗汉松、湿地松、枫香、木麻黄、山杜英、羊蹄甲。
与2020年分析相比,澳洲坚果、山杜英供应依旧相对过剩,罗汉松由供应严重过剩转为相对过剩,湿地松、枫香、羊蹄甲由供需基本平衡转为相对过剩,木麻黄由供应严重不足转为相对过剩。
2022年育苗建议:以上树种可以谨慎发展。
(3)苗木供需基本平衡的有12种(1<R≤1.5),分别是:黎蒴栲、红椎、八角、樟树、火力楠、金花茶、木荷、湿加松、杉木、坚果、香樟、马尾松。
与2020年分析相比,黎蒴栲、红椎、火力楠、木荷、杉木、香樟、马尾松供需依旧基本平衡,樟树由供应相对过剩转为基本平衡,八角、金花茶、湿加松由供应严重不足转为基本平衡。
2022年育苗建议:以上树种可以适当发展。
(4)苗木供应严重不足的有14种(R≤1),分别是:紫薇、红花荷、马占相思、槟榔、土沉香、楠木、桉树、肉桂、益智、洋紫荆、花梨木、秋茄、红海榄、白骨壤。
与2020年分析相比,马占相思、槟榔、土沉香、桉树、肉桂、益智、花梨木的供应依旧严重不足。
2022年育苗建议:以上树种可以大力发展。
♦ 华南地区分省(区、市)苗木供需情况如下:
华南地区分省(区、市)苗木供需分析表

西南地区育苗面积近三年波动相比2015-2017年有所减缓。相比2019年,2020年西南地区的可供造林用苗量有所上升,苗木实际使用量有所下降。
2015-2020年该地区苗木供需的具体数据如下:
西南地区苗木供需现状表

西南地区2020年用苗量较大的十种树种情况表

近年来,西南地区依托国家储备林建设、国土绿化行动和乡村绿化美化行动积极造林绿化,重点开展工业原料林、乡土树种、珍稀树种和大径级用材林的建设。
目前,西南地区的重点工程和主要项目有重庆市的天然林修复工程与国土绿化行动、四川省的生态“三业”工程、乡村绿化美化行动、贵州省的国家储备林建设、云南省的国家储备林建设和西藏自治区“两江四河”流域造林绿化工程。
根据区域工程建设规划与近年苗木供需状况,预计2022年西南地区苗木的使用量基本与往年持平,约为20亿株。
对西南地区33种主要造林绿化苗木进行分析,结论如下:
(1)苗木供应严重过剩的有11种(R>2.5),分别是:茶、云杉、香樟、栾树、李、银杏、湿地松、女贞、桂花、柑橘、桑树。
与2020年分析相比,云杉、湿地松、女贞、桂花、柑橘供应依旧严重过剩,香樟、栾树、李和银杏由供应相对过剩转为严重过剩,茶由供应严重不足转变为供应严重过剩。
2022年育苗建议:以上树种不宜继续发展。
(2)苗木供应相对过剩的有6种(1.5<R≤2.5),分别是:花椒、油茶、刺梨、川滇桤木、澳洲坚果、板栗。
与2020年分析相比,花椒和川滇桤木供应依旧相对过剩,油茶和澳洲坚果由供需基本平衡转为相对过剩,刺梨和板栗由供应严重不足转变为相对过剩。
2022年育苗建议:以上树种可以谨慎发展。
(3)苗木供需基本平衡的有7种(1<R≤1.5),分别是:杉木、柳杉、江孜沙棘、柏木、云南松、油橄榄、黄檗。
与2020年分析相比,杉木、云南松供应相对过剩的问题有所改善,柳杉、黄檗依旧供需平衡,江孜沙棘、柏木由供应不足转变为供需基本平衡。
2022年育苗建议:以上树种可以适当发展。
(4)苗木供应严重不足的有9种(R≤1),分别是:竹类、核桃、华山松、垂柳、皂荚、旱冬瓜、香椿、滇柏、油樟。
与2020年分析相比,垂柳、皂荚、油樟依然供应不足,香椿由供应严重过剩转变为供应不足,竹类、核桃、华山松由供应相对过剩转变为供应不足。
2022年育苗建议:以上树种可以大力发展。
♦ 西南地区分省(区、市)苗木供需情况如下:
西南地区分省(区、市)苗木供需分析表
